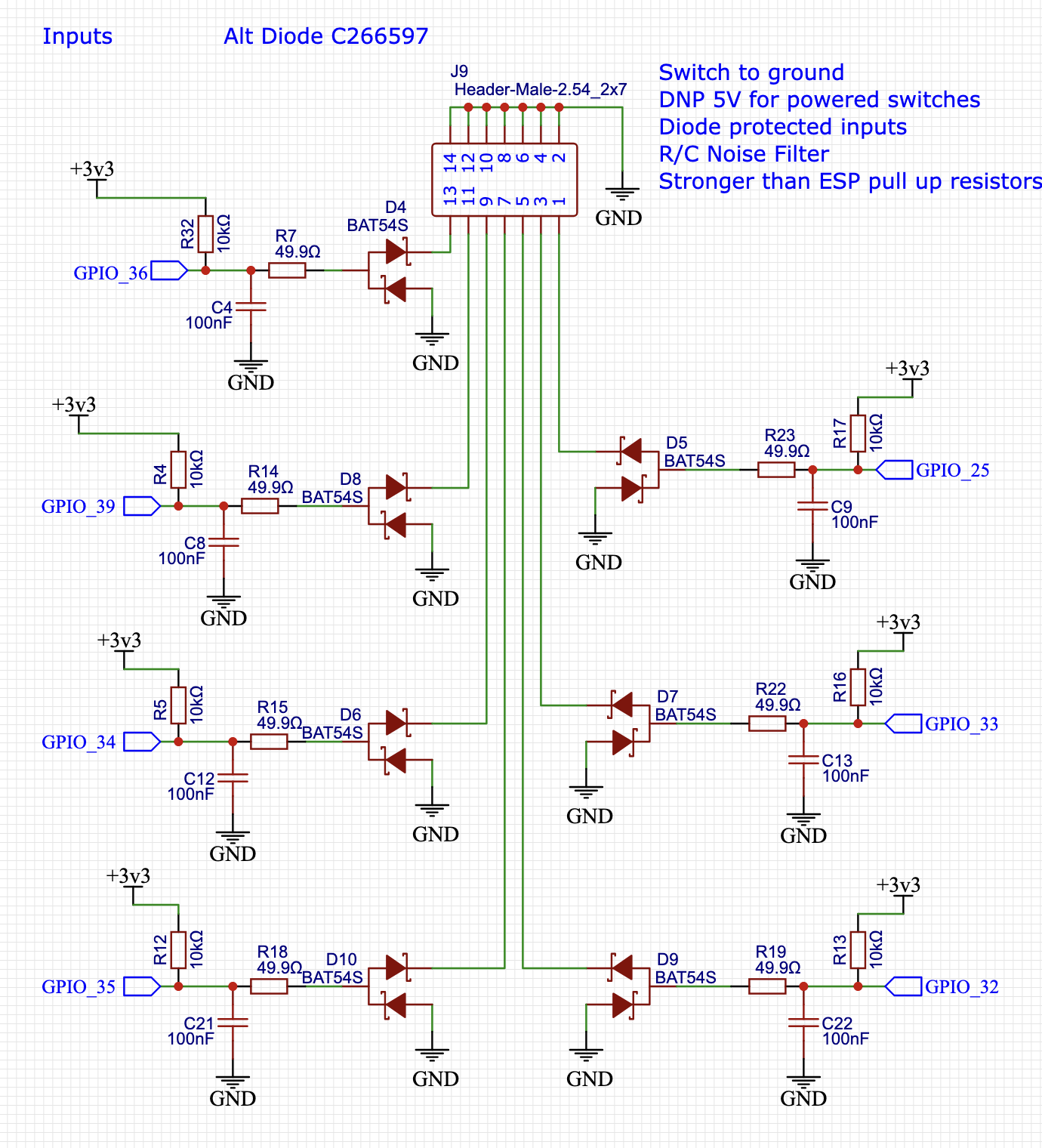
I just did a quick refresher look at Jackpot V1 and V3 comparing the inputs.
This after another forum thread about a V1 user that went to V3 and promptly blew the inputs.
The only difference I see is removing the LEDs. I’m not sure how the LEDs would provide any robustness improvements, but I’m thinking about it.
Jackpot V1:
Jackpot V3:

