TMC Errors if Jackpot powered by USB before 24v

If I connect my Jackpot3 board via USB and power up the connected computer first I get the following errors when FluidNC initializes

10:34:15 AM  [MSG:ERR: X Axis TMC driver not detected - expected 0x21 got 0x0]
10:34:15 AM  [MSG:ERR: X2 Axis TMC driver not detected - expected 0x21 got 0x0]
10:34:15 AM  [MSG:ERR: Y Axis TMC driver not detected - expected 0x21 got 0x0]
10:34:15 AM  [MSG:ERR: Y2 Axis TMC driver not detected - expected 0x21 got 0x0]
10:34:15 AM  [MSG:ERR: Z Axis TMC driver not detected - expected 0x21 got 0x0]

These errors go away if I Restart FluidNC or, if I power everything down and make sure to supply the power to the 24v port first

10:36:38 AM  $System/Control=RESTART
...
10:36:39 AM  [MSG:INFO: X Axis driver test passed]
10:36:39 AM  [MSG:INFO: X2 Axis driver test passed]
10:36:39 AM  [MSG:INFO: Y Axis driver test passed]
10:36:39 AM  [MSG:INFO: Y2 Axis driver test passed]
10:36:39 AM  [MSG:INFO: Z Axis driver test passed]

I’m curious if anyone else has run into this problem and what solutions there are other than monitoring boot order and managing cables? I would like to power up the computer and controller at the same time and not have to worry about falling into this situation. With the board in the error state, the steppers will still drive, but they sound like they are skipping steps and the controllers get hot, so I don’t want to accidentally enter this state.

You have to power up before plugging in the USB. There is no workaround for it. Sorry

1 Like

The vast majority of us do not use USB as a sender, we use the Web UI and run jobs directly from SD card.

If you must use a USB sender, buy or make a power lift USB cable. Delete the +5V line from the run, so that you are incapable of powering up up the ESP-32 from USB.

If you can’t or won’t do that, then you will have to make sure you power up the controller using VMOT power before you plug in the USB interface.

Future versions of Jackpot V3 might get an on-board jumper to disable USB power to the ESP-32, but this is not presently available.

2 Likes

Well, this is a use case I didn’t think of. Seems like a power jumper on the USB rail is a good idea.

2 Likes

I’ll take a look at the schematic in the next day or so. I’m not sure the USB power lift will help as it may end up the CP2102 isn’t powered in that scenario.

Stand by for better guidance.

I had an old USB extension cable I could sacrifice for this test. I clipped the power line, and verified all the other lines still work. The USB port is no longer powering the board, FluidNC operates as expected, but I am unable to connect over the serial port any longer. So it seems the power lift option won’t work. Thanks for the suggestion.

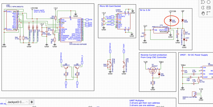
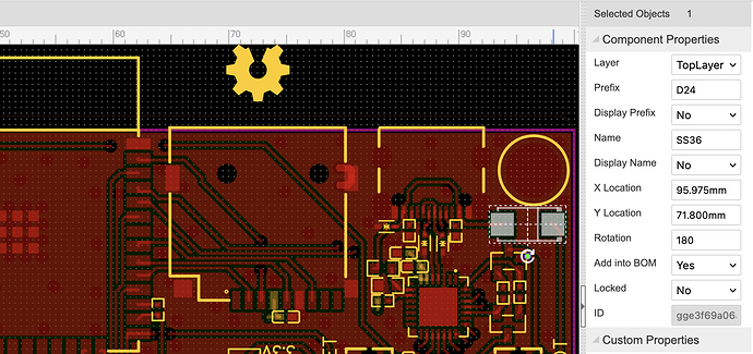
Copy/paste from design thread:

OK, we should have Ryan double check me, but it looks like someone electrically savvy could de-solder D24 and it would have the same effect as if we added the jumper we’re talking about:

One could probably also cut the trace if not wanting to de-solder D24.