Reading 2.562v on pin 27 and ground. Shouldn’t that be higher than that?
Well that’s actually pretty close to 80% of 3.3v which is what the esp runs on, no?
Also where’d you get the board schematic, I can test all the circuits and see where it’s faulty and solder a bridge or replace the component
I tried to get the step/cad link but it sends me to an “Unauthorized” page from fusion360.
when I get back home later this evening, I’ll edit this post to give the direct link.
Jackpot board is open source hardware.
I think this is what you are looking for:
Jackpot CNC Controller - FluidNC - - OSHWLab
That includes a link to open in EasyEDA.
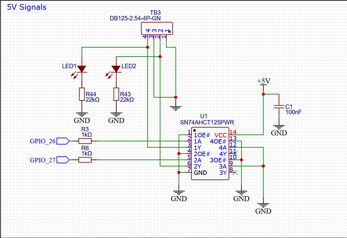
ok, so the line from the esp to the component stepping up the voltage from 3.3 to 5v is the culprit. I have continuity with 1k ohms to pin 5 on the component. then i have less than .5 ohms from pin 6 to the gpio,27 screw terminal. i think ill try to replace this component and see what happens.
datasheet on the component
digikey purchase page.
Also, i realized that i probably did it myself, as there is an air purifier right next to the board, and i was getting shocked when i was sitting next to it and touching metal stuff on the laser. ill move the purifier to the other side of the room so as to avoid the static electricity bs.
just realized the part is discontinued… whoops ill find an alternative i guess
